current location: Home Product Center>AC/DC Power Management IC>Non-Isolated Power Supply
Sketch
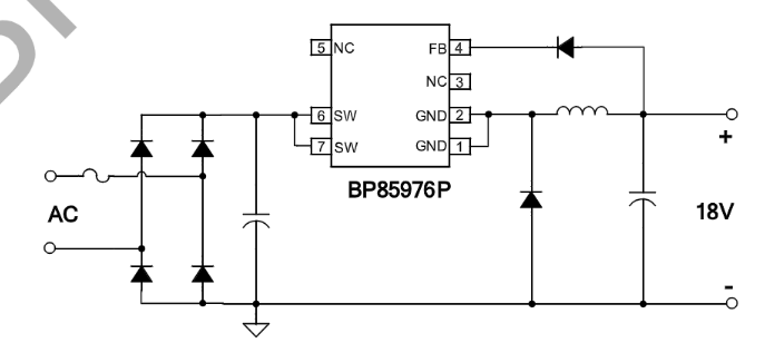
BP85976P is a high-performance, highly integrated, low standby power switching power supply driver chip. It is suitable for Buck and Buck-Boost converter topologies with a full voltage input range of 85–265 VAC. The BP85976P integrates a 650V high-voltage MOSFET, a high-voltage startup and self-supply circuit, a current sampling circuit, and output voltage sampling resistors.
Advantage

    Integrated VCC capacitor
    Integrated 650V high-voltage MOSFET
    Integrated high-voltage startup and self-supply circuit
    Low standby power consumption: 50mW @ 230Vac
    Fixed 18V output
    Excellent dynamic response speed, low output voltage ripple

Application area
  • Auxiliary Power Supply for Small Household Appliances
  • Auxiliary Power Supply for Motor Drives
  • IOT / Smart Home / Intelligent Lighting
Schematic diagram
Package